- 地址:
- 上海市崇明区城桥镇秀山路8号3幢三层L区374室
- 邮箱:
- ct@shanghaixj.net
- 电话:
- 445-885-0052
- 传真:
- +86-183-4807
根据我国《国民经济行业分类与代码》,建筑装饰行业与土木建筑业、设备安装业并列为建筑业的三大组成部分。建筑装饰行业位于建筑业整体链条的末端,起着进一步完善和美化建筑物以及提高其质量和功能的作用。
建筑装饰集产品、技术、艺术、劳务工程于一体,比传统的建筑业更注重艺术效果和环境效果,具有适用性、舒适性、艺术性、多样性、可变性和重复更新性等特点。
与土木建筑业、设备安装业一次性完成工程业务不同,建筑物在其使用寿命周期内需要进行多次装修,因此,建筑装饰行业具有需求可持续性的特点。
目前,我国已基本形成了多层次、多门类、多形式的较为完善的建筑装饰行业规范法律法规体系,这些法规分别对建筑装饰行业的资质管理、招投标管理、质量管理、安全生产等各个方面做出了规范。

建筑装饰业在我国有着悠久的发展历史,近年来,伴随着我国经济的快速增长、城镇化步伐加快,我国房地产、建筑业持续增长,建筑装饰行业显现出巨大的发展潜力。建筑装饰行业近年来始终保持较高的增长速度。
根据中国建筑装饰协会发布的数据,我国建筑装饰行业总产值由2010年的2.10万亿元增加到2018年的4.22万亿元,年复合增长率达9.12%。2019年,建筑装饰行业总产值约为4.6万亿元。

在建筑装饰行业中,住宅装饰业务近年来发展速度相对较快。根据中国建筑装饰协会的数据,2010年至2018年,我国住宅装饰业务全年完成工程总产值从0.95万亿元增长到2.04万亿元、年复合增长率为10.02%,而同期我国公共建筑装饰业务全年完成工程总产值年复合增长率为8.32%,住宅装饰业务的增速明显高于公共建筑装饰业务。
根据中国建筑装饰协会的数据,2018年,我国住宅装修装饰全年完成2.04万亿元,精装修成品房全年完成工程总产值为8500亿元,新建毛坯房住宅装修装饰工程总产值为4900亿元,改造性住宅装修装饰工程总产值6900亿元。2019年中国建筑装饰行业住宅装修业务产值约为2.24万亿元。

随着行业的发展,近年来我国精装修市场规模也保持较快的增长率。根据中国建筑装饰协会统计,2016年至2018年,精装修市场整体保持35%以上的增长率。2018年全年,国内精装修市场新开盘项目规模已达253万套,2019年新开盘项目约为342万套。

我国建筑装饰行业市场化运作较早,民营企业是参与行业竞争和推动行业发展的主力军。建筑装饰行业企业自成立起就需要建立同市场机制相适应的管理体制,积极参与市场竞争,逐步形成适应生产力发展水平的生产关系格局。
因此,建筑装饰行业在竞争机制、用人机制、激励机制、分配机制等方面已较为市场化。近年来,随着经济发展水平的不断提高,建筑装饰行业的设计水平、材料加工能力和施工技术水平也不断提高。
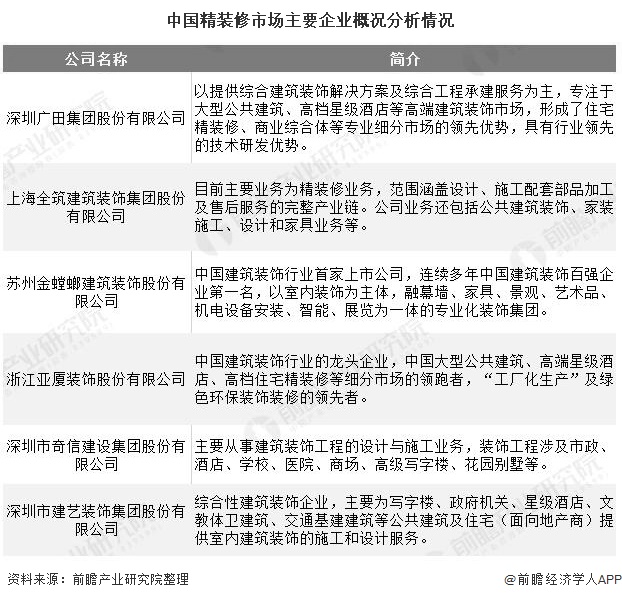
目前国内从事批量精装修业务的大型装饰类企业,主要包括深圳广田集团股份有限公司、上海全筑建筑装饰集团股份有限公司、苏州金螳螂建筑装饰股份有限公司、浙江亚厦装饰股份有限公司、深圳市奇信建设集团股份有限公司、深圳市建艺装饰集团股份有限公司。

以上数据及分析请参考于前瞻产业研究院《中国建筑装饰行业发展前景与投资战略规划分析报告》,同时前瞻产业研究院提供产业大数据、产业规划、产业申报、产业园区规划、产业招商引资等解决方案。
【干货】2023年中国不锈钢行业产业链现状及市场竞争格局分析广东、山东和浙江地区企业分布较为集中
【全网最全】2023年中国不锈钢行业上市公司市场竞争格局分析四大方面进行全方位对比
【最全】2023年不锈钢产业上市公司全方位对比(附业务布局汇总、业绩对比、业务规划等)
2023年中国200系不锈钢行业市场现状分析:200系不锈钢产量有所下滑市场需求稳定
本报告前瞻性、适时性地对建筑装饰行业的发展背景、供需情况、市场规模、竞争格局等行业现状进行分析,并结合多年来建筑装饰行业发展轨迹及实践经验,对建筑装饰行业未来...


前瞻产业研究院中国产业咨询领导者,专业提供产业规划、产业申报、产业升级转型、产业园区规划、可行性报告等领域解决方案,扫一扫关注。
重磅!2023年中国及31省市数控机床行业政策汇总、解读及发展目标分析
预见2023:2023年中国减重药行业市场现状、竞争格局及发展趋势分析
预见2023:2023年中国HUD行业市场现状、竞争格局及发展趋势分析
重磅!2023年中国及31省市数控机床行业政策汇总、解读及发展目标分析
预见2023:2023年中国口腔医疗器械行业市场现状、竞争格局及发展趋势分析
重磅!2023年中国及31省市危废处理行业政策汇总、解读及发展目标分析


